
近日,甘肃旺能新能源环保电力有限公司(下称“旺能电力”)负责人刘先生向新京报记者反映,2020年,该企业与兰州市榆中县人民政府在投资贸易洽谈会上签署了“榆中县生活垃圾焚烧发电厂”项目投资意向协议,后投入人员、资金进行前期考察。2023年9月,该项目公开招投标,该企业的母公司浙江旺能环保有限公司(下称“旺能环保”)中标,但至今未能与当地政府签订特许经营合同。
刘先生称,项目已被搁置两年多,公司前期考察时投入了超过百万元资金。
招标方榆中县城市管理综合执法局曾就此事给该企业回复称,按相关政策规定,该项目不应该由政府出资,不符合规定,应当停止。
2026年1月8日,兰州市榆中县委宣传部工作人员告诉记者,已知晓相关情况,将调查了解涉事企业前期投入成本、为何中标信息公示后至今未落地施工。

中标后未签约,企业前期投入后无法落地
刘先生告诉记者,确定投资意向后,双方签订了一份合同书,“合同书并无法律效应,是一份可以证明确有投资意向的协议。”
新京报记者获得的“榆中县生活垃圾焚烧发电厂投资合同书”显示,甲方为榆中县人民政府,乙方为旺能电力,合同签订时间为2020年7月。项目预计投资超4亿元,项目用地为105亩。其中,甲方负有的义务包括,“负责完成项目建设用地的征收工作”、协助乙方完成项目备案等有关审批手续等;乙方负有的义务包括“及时依法办理项目备案、建设、环评、工商、税务等相关审批手续”等。
刘先生称,签订该合同后,意味着公司有明确投资意向,后来公司投入了人力、时间及超过百万元资金进行前期考察。
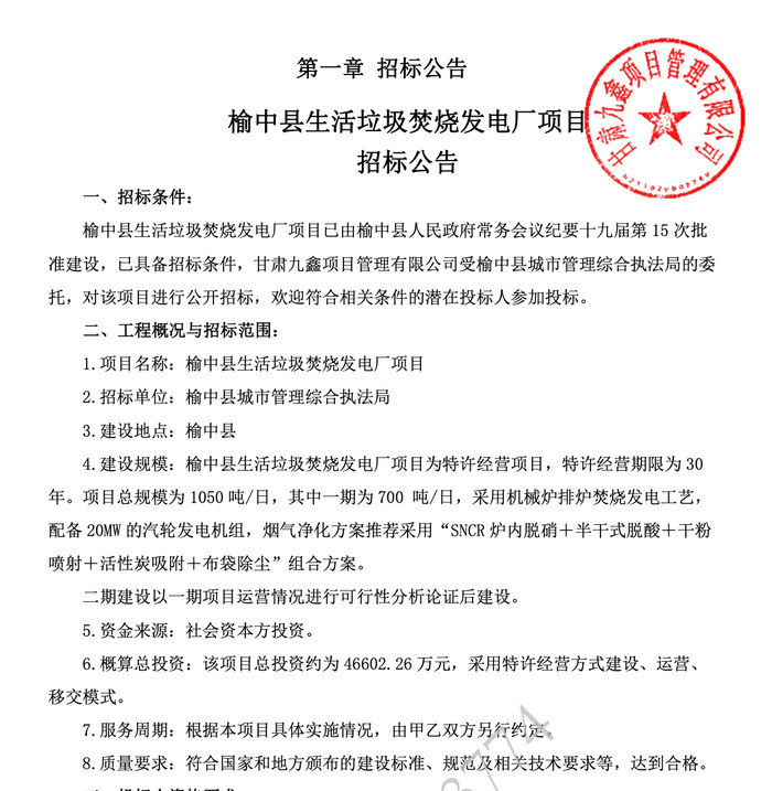
2023年,该项目公开招投标。招标公告显示,榆中县生活垃圾焚烧发电厂项目为特许经营项目,特许经营期限为30年。项目总规模为1050吨/日,其中一期为700吨/日,采用机械炉排炉焚烧发电工艺,配备20MW的汽轮发电机组,烟气净化方案推荐采用“SNCR炉内脱硝+半干式脱酸+干粉喷射+活性炭吸附+布袋除尘”组合方案。
该项目资金来源为社会资本方投资,凤凰彩票app下载预计总投资为46602.26万元,采用特许经营方式建设、运营、移交模式。
兰州市公共资源交易中心网站显示,2023年9月22日,榆中县生活垃圾焚烧发电厂项目中标结果公示,招标人为“榆中县城市管理综合执法局”,中标人为“浙江旺能环保有限公司”。
刘先生告诉记者,中标后一直未能签订特许经营合同,而按照招标投标法规定,应该在中标通知书发出起三十日内订立书面合同。刘先生介绍,此前的项目合作、公开招标等事宜,均由前任县委书记和县长牵头,而中标信息公开前不久,榆中县政府发生人事变更。
{jz:field.toptypename/}2026年1月8日,榆中县前任县长刘学强告诉记者,的确曾存在该项目,后续业务具体执行情况,应询问相关职能部门。

县城管局:项目不符合政策规定,应当停止
2026年1月8日晚,榆中县城市管理综合执法局(下称“榆中县城管局”)工作人员告诉记者,确实曾存在该项目,曾收到该企业的相关信访件,并给予答复。
2024年1月4日,榆中县城管局在《信访事项处理意见书》中称,项目暂停是“因政策变化”。该政策是指,2023年11月3日,国务院办公厅转发国家发改委、财政部《关于规范实施政府和社会资本合作新机制的指导意见》的通知(下称“通知”)。
通知中提到,2023年2月政府和社会资本合作项目清理核查前未完成招标采购程序的项目,以及后续新实施的政府和社会资本合作项目,均应按照本指导意见规定的新机制执行。
榆中县城管局称,该项目为垃圾固废处理和垃圾焚烧发电项目,属于通知中提到的“应由民营企业独资或控股的项目”。因此“榆中县生活垃圾焚烧发电厂项目不应当由政府出资,现有的榆中县生活垃圾焚烧发电厂项目不符合上级指导意见规定,应当停止”。
“国家发改委及财政部的规章,明显是上级政策发生的改变”,属于《榆中县生活垃圾焚烧发电厂项目特许经营权协议》中的规定的“不可抗力”因素,因此可终止协议。
刘先生表示,该项目于2020年启动,当年5月完成了项目可行性研究报告。2023年1月通过了《特许经营方案》,并于2023年9月完成招标,早于2023年11月3日发布的通知。
新京报记者丛之翔编辑刘倩校对赵琳